恒指公司:将海尔智家、华润万象生活、康师傅控股调入恒生指数成份股
2022-11-18 18:49 星期五
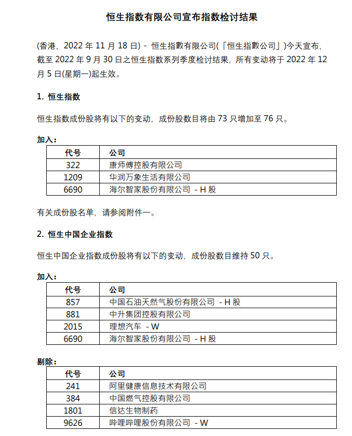
【恒指公司:将海尔智家、华润万象生活、康师傅控股调入恒生指数成份股】财联社11月18日电,恒生指数成份股数目将由73只增加至76只,将海尔智家股份有限公司、华润万象生活有限公司和康师傅控股有限公司调入恒生指数成份股。将理想汽车等4只股票纳入恒生中国企业指数,剔除阿里健康、哔哩哔哩等4只股票。恒生科技指数没有变动,成份股数目维持30只。
财联社声明:文章内容仅供参考,不构成投资建议。投资者据此操作,风险自担。
热门评论
暂无评论