财联社11月28日讯(编辑 马轶杰)11月25日,ZX Inc.(中旭未来)向港交所主板提交上市申请,中金公司及中信建投国际为联席保荐人。
据招股书披露,中旭未来成立于2015年,成立以来已提供及运营259款网页及移动互动娱乐产品。截至2022年6月,公司营销和运营的娱乐产品平均月活跃用户达940万名。

公司主要以“贪玩游戏”品牌运营互动娱乐业务,据弗若斯特沙利文的资料,按2021年收入计,中旭未来是中国第五大移动游戏产品营销及运营平台。也是同期中国第二大非自研移动游戏产品营销及运营平台。
与此同时,公司还孵化推出了“Bro Kooli”潮玩品牌与消费者建立情感联系。此外,按总商品交易额计,公司自主研发的快餐食品品牌“渣渣灰”是快餐食品行业中增长最快的品牌之一。
截至2022年6月,中旭未来运营及营销的互动娱乐产品已累积2.74亿名注册用户。平均月活跃用户(MAU)为940万名,于往绩记录期间,每名付费用户月均收入(ARPPU)为397.4元。

以用户支出计,中国数字互动娱乐行业的市场规模已从2017年的2523亿元增长至2021年的5236亿元,复合年增长率为20.0%,并预计2026年将达到8092亿元,2021年至2026年的复合年增长率为9.1%。目前网络游戏产品约占中国数字互动娱乐行业总量的60.2%,为最大板块。

以用户支出计,中国网络游戏市场的市场规模由2017年的1937亿元增加至2021年的3151亿元,复合年增长率为12.9%,并预期将于2026年达至4361亿元,2021年至2026年的复合年增长率为6.7%。其中移动游戏于2021年占网络游戏市场的83.8%。

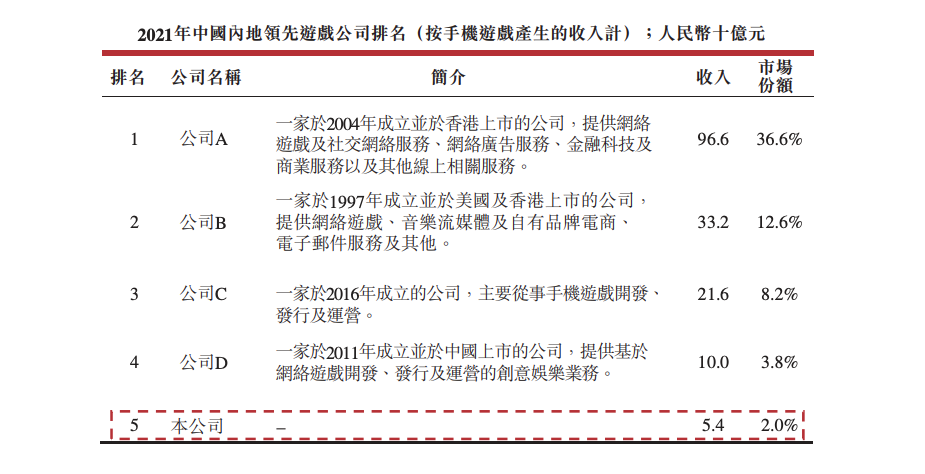
而按2021年手游端产生的收入计,中旭未来以54亿元排名国内第五,占据约2%的市场份额。

财务数据显示,2019-2021年及2022年上半年,公司收入分别达30.07亿元,28.72亿元,57.36亿元及45.36亿元。其中自营和联运的游戏产品收入占绝大部分,2022年上半年占比达98.5%。同期公司净利润分别为8315万元、-13.01亿元、6.16亿元及3.38亿元。
值得注意的是,上述报告期内,公司销售费用占收入的比重分别达79.6%、66.7%,67.6%及66.2%。由于较高的销售费用率,也导致公司同期净利润率仅为2.8%、-45.3%、10.7%及7.5%。

公司表示,本次融资将主要用于加强互动娱乐业务和创新业务计划;进一步扩大产品矩阵;加强与主流平台合作;发展海外业务及探索潜在收购机会。公司还称,由于互动娱乐行业仍在迅速发展,公司的前景难以准确评估,高度激烈的行业竞争也会对公司经营和财务状况产生重大影响。公司未来的增长和盈利能力也依赖于吸引新用户及现有客户的留存。






