《科创板日报》1月28日讯(研究员 李红晖 顾瑞雪 段依尘 王锋) 据财联社创投通数据显示,近2周(1.14-1.27)国内统计口径内共发生142起投融资事件,已披露的融资总额合计约118.79亿元。
热门领域
从投资事件数量来看,近2周医疗健康、集成电路、企业服务、新能源、先进制造、传统工业、汽车出行等领域较为活跃;从融资总额来看,活跃赛道中新能源领域披露的融资总额最多,约为53.8亿元。专注于异质结(HJT)电池的华晟新能源获中建材新材料基金、锡创投、合肥产投集团、日初资本等多家机构的超20亿元B轮融资,为近2周融资金额最大的投资事件。

在细分赛道上,近2周受投资人追捧的包括芯片设计、创新药、锂电材料、智能装备、工业机器人、体外诊断、医用耗材、网络安全、IGBT、工业软件、卫星星座等。值得注意的是,10家获投创新药公司中的研发管线涉及外泌体药物、细胞治疗药物、小分子抗肿瘤药物等;12家获投芯片设计公司的产品包括电源管理芯片、FPGA芯片、DFE芯片、存储芯片等。

作为对比,近2周集成电路、医药生物、锂电池、机器人等领域二级市场表现如下表所示。

热门投资轮次
从投资轮次来看,近2周投资集中在中前期企业,其中A轮融资事件数目最多,发生43起,占比约为30%;B轮融资事件数目位列第二,发生34起,占比约24%;种子、天使轮融资投资事件数目位列第三,发生22起,占比约16%。

各轮次投资金额来看,近2周的投资事件中,B轮融资事件整体融资数额最多,约为52亿元。作为对比,近2周二级市场中,5起首次公开发行总募资额25.05亿元,10起定向增发总募资额300.97亿元。

活跃投融资地区
投资地区来看,近2周江苏、上海、广东、北京、浙江等区域的公司最受青睐,融资事件数目均超过15起;从单个城市来看,除北京、上海外,深圳有16家公司获投,数量最多,南京有11家,杭州有9家。

活跃投资机构
近2周的投资方包括中芯聚源、超越摩尔资本、软银中国资本、鼎晖百孚、毅达资本、金雨茂物、中金资本、金石投资、基石资本、高瓴创投、朗玛峰创投、源码资本、中小担创投、英飞尼迪资本等知名投资机构;以及腾讯投资、小米、联想创投、顺为资本、三一集团、固德威、昱能科技、奇瑞汽车、比亚迪、上汽集团、尚颀资本等互联网大厂及产业相关投资方;同时,还包括中国石化、深圳高新投、合肥产投集团、陕煤集团、江苏省产业基金、浙创投、深创投、中网投、张江科投、国投创业、上海自贸区基金、中电基金、元禾控股、国家制造业转型升级基金、越秀产业基金等国有背景投资平台及政府引导基金。
部分活跃投资方列举如下:

值得关注的投资事件
近2周国内有29家公司获投超亿元,披露具体融资金额的企业中有5家超5亿元,以下列出部分值得关注的投资事件:
唐锋能源获近3亿元C轮融资
唐锋能源创立于2017年,是一家拥有燃料电池和电解槽“心脏”膜电极设计、材料、工艺、设备、测试评估等全套核心技术的高科技公司,公司的创始人、董事长兼首席科学家上海交通大学的章俊良教授,在氢能与燃料电池行业深耕20余年。公司致力于在氢能技术和应用领域,以科技引领氢能燃料电池产业,为世界提供零碳、高效的洁净能源和动力。
企业创新评测实验室显示,唐锋能源的科创能力评级为A级。唐锋能源及其控股子公司目前共有40余项公开专利申请,其中发明专利占比约66%;其专利技术主要聚焦于膜电极、燃料电池、质子交换膜、子系统、阴极催化等相关领域。
公司近期宣布完成近3亿元的C轮融资。本轮融资由金浦智能、前沿投资、东风资管联合领投,陕煤秦岭科创投、上银国际、久奕投资、石雀投资跟投,高瓴创投和朗玛峰创投作为老股东持续追加投资。本轮融资资金将主要用于研发和产线升级。

据创投通数据,近一年来,国内氢燃料电池研发制造领域有20余家企业获得融资,部分案例如下表所示。

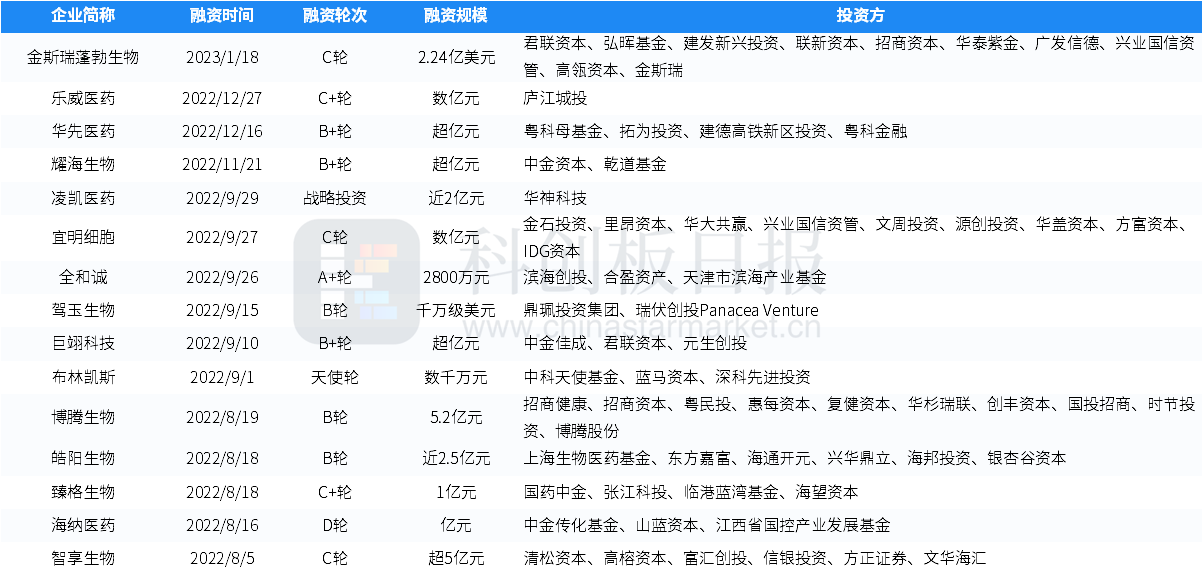
金斯瑞蓬勃生物获2.2亿美元C轮投资
金斯瑞生物科技股份有限公司(下称“金斯瑞”)子公司蓬勃生物是金斯瑞凭借其在生物药发现及开发领域的技术积淀以及客户资源的基础上孵化的生物药研发生产平台,公司致力于为生物药及基因细胞治疗行业提供一站式的CDMO服务。成立至今,蓬勃生物在生物药CDMO领域承接了80多个全球CMC及CMO项目,并帮助客户获得了超过20个全球IND批件。
企业创新评测实验室显示,金斯瑞蓬勃生物暂无公开的专利申请。
公司近期宣布完成约2.2亿美元的C轮融资。本轮融资由君联资本领投,弘晖基金、建发新兴投资、联新资本、招商资本、华泰紫金、广发信德、兴业国信资管、高瓴资本、金斯瑞等跟投。本次融资是2022年下半年至今国内最大规模的CDMO产业融资,母公司金斯瑞在此轮投资中注资约3000万美金。

据创投通数据,近一年来,国内有28家生物制药CDMO企业获得融资,部分案例如下表所示。

微纳星空获近4亿元B轮、B+轮投资
微纳星空成立于2017年8月,是一家商业微纳卫星及卫星地面应用研发商,主要产品涉及微纳卫星平台、卫星部组件、星上通信载荷、卫星通信天线及卫星移动电话等,此外公司还为用户提供基于卫星资源的综合信息系统解决方案。2022年度微纳星空成功发射7颗卫星,至此,微纳星空总发射卫星数量达到17颗。
企业创新评测实验室显示,微纳星空在卫星及应用产业的科创能力评级为A级,目前共有220余项公开专利申请,其中发明专利占比约86%,公司主要围绕电子设备、航天器、卫星通信、无人机、航空航天等技术领域进行专利布局。
微纳星空近期宣布完成近4亿元B轮及B+轮融资,主要投资方为国开制造业转型升级基金、越秀产业基金、东浩兰生瑞力投资、海通创新投、清科母基金等。

据创投通数据,近一年来,国内有30家商业卫星研发及应用企业获得融资,部分案例如下表所示。

近2周投融资事件列表:

近2周新增大科创类A股IPO辅导公司:

创投通:财联社及科创板日报旗下一级市场服务平台,于2022年4月挂牌上海数据交易所。通过星矿数据、一级市场投融资数据、企业创新评测实验室、创新公司数据库、ESG数据库、拟上市公司早知道和行业投研等,为创新公司和创投机构提供从数据产品到解决方案的一站式服务体系。





