原创
千亿券商迎重磅人事调整,新任高管多为70后和公司老将,基于年轻化和专业化考量
06-30 22:08 星期五
财联社记者 刘超凤

财联社6月30日讯(记者 刘超凤)今日,沪上千亿市值券商海通证券发布重要人事调整公告。

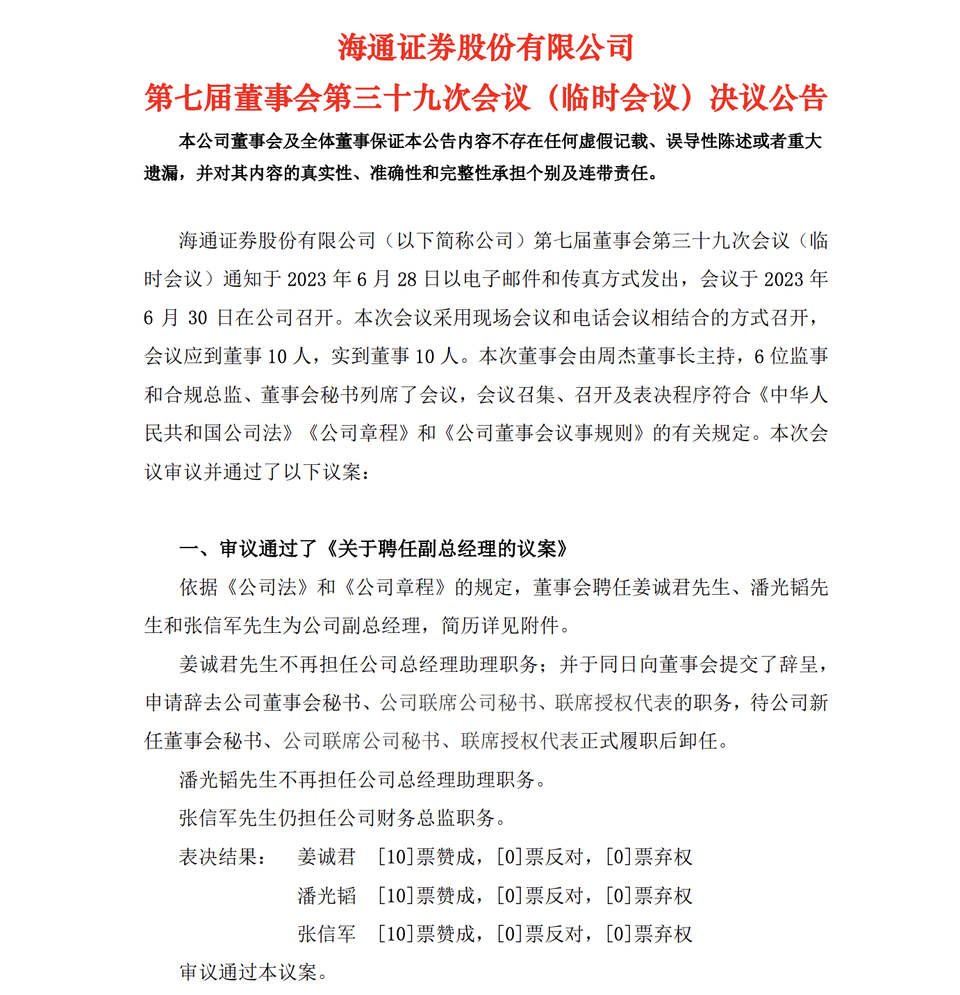
根据公告,海通证券董事会聘任姜诚君、潘光韬和张信军担任公司副总经理,聘任裴长江担任董事会秘书、赵慧文担任公司合规总监、侍旭担任公司首席风险官。张信军仍担任公司财务总监。

目前暂不了解新任副总经理的分管业务。从高管履历来看,姜诚君有着超过20年的投行经验,担任过投资银行总部总经理。潘光韬有丰富的自营投资经验,目前还兼任海通证券自营决策及FICC委员会主任。张信军有国际化视野,在海通证券的多家海外分公司中担任董事。

新任高管人选多为70后。张信军是海通证券最年轻的副总经理,现年48岁,他还兼任财务总监。据记者了解,海通证券此次人事调整主要基于干部年轻化、专业化的考量。

新任高管中不乏海通证券老将,姜诚君、潘光韬、张信军、侍旭在海通证券的任职时间超过20年。六位新任高管中,赵慧文是唯一一位外聘高管,她曾在证监系统工作多年,后历任中原证券、东兴证券副总裁。

海通证券重要高管调整

6月30日,海通证券发布重要人事调整公告,涉及多位副总裁、董秘等高管职位。

根据公告,海通证券董事会聘任姜诚君、潘光韬和张信军为公司副总经理,分管业务有待进一步公布。

与此同时,姜诚君不再担任公司总经理助理职务;并申请辞去公司董事会秘书、公司联席公司秘书、联席授权代表的职务,待新任人选正式履职后卸任。潘光韬同样不再担任公司总经理助理职务。张信军仍担任公司财务总监职务。

根据公开资料,姜诚君有着丰富的投行经验。2000年8月至2023年3月,姜诚君在海通证券投资银行部、投资银行总部工作,先后担任投资银行部副总经理、投资银行部副总经理(主持工作)、投资银行部总经理、投资银行总部总经理,2017年3月起兼任公司总经理助理、董秘。

潘光韬生于1971年,有着丰富的自营投资经验。潘光韬在离开申银万国证券后,于2002年加入海通证券,一直到2022年8月先后担任公司证券投资交易相关部门的总经理助理、副总经理、总经理。2017年5月起兼任公司总经理助理。被聘为海通证券副总经理后,潘光韬仍兼任公司自营决策及FICC委员会主任。

张信军是海通证券最年轻的副总经理,1975年生人,高级会计师,具有国际化视野。他于2001年加入海通证券,先后担任财务负责人、财务总监职务,分别在海通国际、海通银行、富国基金、海通投资爱尔兰公众公司、海通恒信国际融资租赁股份有限公司担任过董事,今年4月起担任海通恒信金融集团董事长。

唯一一位外聘高管

与此同时,海通证券聘任裴长江为董事会秘书、公司联席公司秘书、公司联席授权代表及公司接收香港联合交易所电子呈交系统密码及处理其后的登记事宜之授权人士。裴长江在取得上海证券交易所颁发的董事会秘书任前培训证明后正式履职。

根据公开资料,裴长江,1965年生人,于2013年8月至2023年6月担任海通证券副总经理。他曾在申银万国证券担任过研究员、经纪总部副总经理等职务。加入海通证券后,开始担任富国基金董事、董事长,担任海通资管董事长、海通期货董事长职务。

海通证券董事会聘任赵慧文担任公司合规总监、聘任侍旭为公司首席风险官。原合规总监李海超卸任,仍担任公司副总经理。原首席风险官杜洪波因年龄原因卸任。

赵慧文是本次新任高管中的唯一一位外聘高管。根据公开资料,赵慧文,1977年生人,曾任中铁十六工程集团公司会计师;中国证券监督管理委员会稽查局干部、副处长、处长,发行监管部处长,证券基金机构监管部处长;中原证券副总裁、北京分公司总经理;东兴证券副总经理、首席风险官、合规总监。

侍旭自1999年7月至2023年6月在海通证券稽核部门工作,历任职员、二级部经理、部门总经理助理、副总经理、总经理。还分别担任海通新创投资管理有限公司监事、海通开元投资有限公司董事。

与此同时,海通证券当天董事会还审议通过了高管相关的多项制度,包括《关于2022年公司高级管理人员考核结果的议案》、《关于2023年公司高级管理人员考核激励方案的议案》、《关于落实职业经理人任期制契约化管理的议案》。

市场化选人用人

海通证券近来高度重视人才队伍建设,尤其是中层骨干和数字化人才等等。6月29日,海通证券刚刚发布了数字化人才的专场招聘公告,面向社会招聘高层次数字化人才,可见其对数字化转型和IT人才的重视。

这次数字化专场招聘释放出多个岗位,包括系统技术架构师、高级算法工程师(人工智能方向)、SRE体系架构师、高级互联网运营专家、资深程序开发工程师(交易类系统)、资深程序开发工程师(清算类系统)、机构交易产品专家等等。

据记者了解,2022年,海通证券集团IT队伍共计新增60余人,其中开发人员占比达70%。

海通证券刚完成了内部组织架构调整,并面向海内外完成了一轮大范围招聘工作。去年7月28日,海通证券公告调整公司组织架构的议案,设立机构销售部、财富管理总部、金融产品部、衍生产品与交易部、数字金融部、私人银行部六个部门,并对其他三个部门进行更名、调整部门业务职能。

与此同时,海通证券面向社会公开招聘部分总部业务部门负责人,其中包括7个部门(前述6个新设部门和企业金融部)的总经理、副总经理或总经理助理职位,开放岗位共计20个。

海通证券表示,公司坚持服务国家战略、服务实体经济,致力于打造国内一流、国际有影响力的投资银行。公司坚持以客户为中心,以“做深服务价值链,构建客户生态圈”为着力点,持续推动业务转型创新和公司高质量发展。公司始终坚持“人才是发展之本、强司之基”,坚持市场化选人用人。

根据最新财报,海通证券2023年第一季实现营收85.2亿元,同比增加106.25%;归属于上市公司股东的净利润约24.34亿元,同比增加62.24%。2022年1至12月份,海通证券的营业收入构成中,证券经纪业务占比36.43%,投资银行业务占比16.42%,资产管理业务占比11.89%。截至目前,海通证券总市值超过千亿元。

财联社声明:文章内容仅供参考,不构成投资建议。投资者据此操作,风险自担。
热门评论
暂无评论