今年以来,诸如“当代年轻人养老图鉴”、“你会提前规划养老吗”、“2035年左右中国将进入重度老龄化”等话题频频冲上微博热搜。黄金周归来,“社保缴满15年后能坐等退休吗”等保险话题又开启了新一波热搜之旅,面对退休和养老在2023年最新的变局,这件与每个人切身相关的大事引来诸多讨论。
养老议题频繁“出镜”显示出,面对“银发浪潮”的来临、如何实现“老有所养、老有所依”正日益成为社会关注的焦点。
养老问题日益受关注
在今年全国两会召开时,一类议题被频繁提及,那就是关乎全中国14亿人口的养老问题。政府工作报告也将“加强养老服务保障”写入其中。
眼下,提前规划养老,为老年生活未雨绸缪正日益成为越来越多中青年人的共识。
国际金融保险巨头宏利集团近日发布的2023年宏利亚洲关怀调查显示,四分之三的中国内地受访者对养老规划有着正面印象,高于亚洲地区68%的平均水平,35至44岁的受访者中这一比例高达78%,表明中年群体对制定养老规划有着更强烈的意向。超过三分之一(36%)的内地受访者表示已制定了养老规划,超出亚洲地区32%的平均水平,另有三分之一的受访者预计将在未来三年之内做好养老规划。
归根结底,人们对退休政策改革的关注也从侧面反映出当前我国养老形势严峻。一方面,人类寿命延长(对养老金的需求加大),另一方面,人口出生率降低(养老金来源减少)。由此导致的结果是,我国人口老龄化日益加剧,养老金缺口可能会不断扩大。
根据2022年国家卫健委预计,“十四五”时期,我国60岁及以上老年人口总量将突破3亿,占比将超过20%,进入中度老龄化阶段。2035年左右,60岁及以上老年人口将突破4亿,在总人口中的占比将超过30%,进入重度老龄化阶段。
“体面养老”是我们每个人心之所向。显然,单靠养老金,已不足以支撑这一追求;靠子女,现在早就不是养儿防老的时代;靠储蓄,通胀可能令现金资产大幅缩水;靠投资,哪有稳赚不赔的交易。
答案只有一个:靠自己!为老年生活早做打算,选择一款合适的商业养老产品是明智之举。
目前,我国已建立由三个支柱构成的养老保险体系,第一支柱为基本养老保险,第二支柱为企业年金和职业年金,第三支柱包括个人储蓄性养老保险和商业养老保险。但三大支柱的发展情况并不均衡。
面对日益增长的养老服务需求,商业养老保险的重要性日益凸显。今年的两会也不乏相关建言,比如加快提升第二、三支柱养老保险制度的吸引力;鼓励引导金融机构加强养老金融产品创新;着力增强养老保险配套体系综合服务保障能力;推动商业保险与健康管理深度融合,为投保人提供一揽子健康保障方案……
为何要选择鼎诚人寿鼎呱呱养老解决方案3.0?
市面上的养老保险产品形形色色,但总有这样那样的不足,比如保障内容过于单一,不能满足老人全方位需求,缺乏医疗属性,保险受益人权益较为受限等。
购买鼎诚人寿指定产品,搭配 “鼎呱呱养老解决方案3.0”,打通了上述痛点,将养老资金规划与养老实体服务相结合,保单持有人可以根据需求,选择心仪的养老社区以及自由的选择对应的相关服务子计划,满足客户不同需求。
鼎诚人寿成立于2009年,以“为百姓提供买得起、有保障的寿险产品和服务”为企业使命,不仅在产品研发上创新求变,更是在服务品质上精益求精。凭借专业有温度的服务,鼎诚人寿不仅成长为国内知名寿险公司,也赢得广大消费者的信赖与支持。
作为一家全国性合资寿险公司,鼎诚人寿积极响应国家倡导,坚守“金融为民”,助力国家养老第三支柱建设,发挥“保险+养老”独特优势,努力打造开放、专业、高效、贴心的生态服务平台。
作为鼎诚人寿的特色服务板块,“鼎呱呱养老解决方案”秉承“给家人减负、让自己心安”的核心理念,继2022年10月升级2.0后,再次重磅升级,创新打造养老服务3.0,新增“诚光关爱计划”,社区更多,服务更贴心,帮助规划更精致更适合的养老生活,为客户及其家人提供集“医、护、康、养” 多元化服务为一体的一站式养老解决方案,为“精致养老”助力。
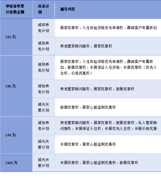
最令人心动的是,鼎呱呱养老解决方案3.0“虽升级服务,却不升级价格”,最低加入门槛仍保持不变,只要单张保单保费累计达到15万元,就能享受“诚怡养老计划”或“诚邦养老计划”的对应权益。

备注:《诚邦养老计划》及《诚怡养老计划》各档位权益为高级包含低级关系;保单交费年期超过20年的,无法选择“诚邦养老计划”;根据客户具体选择养老计划的不同,各计划所能够提供的养老社区所在区域和服务内容等可能会存在差异。
“升级”在哪儿了?
一 、多重计划随心选,精致养老在身边
甄选优质养老资源,链接更多高端社区。(具体养老机构信息,请以实际服务公告为准)

二:新增“诚光关爱计划”:世界500强,国务院直属央企中国光大集团-光大养老旗下,连续七年中国十大养老品牌
北京光大汇晨养老服务有限公司简称“光大汇晨养老”,于2007年成立,母公司为中国光大养老健康产业有限公司。
光大汇晨养老致力于打造以机构养老为体系支撑,以康复医疗、护理医疗为服务核心,以社区服务、居家服务、旅居服务为产品补充的集养老、护理、医疗、康复、旅居五位一体的老年健康服务产业集团公司。
养老服务分为三大板块:机构养老服务、社区/居家养老服务和旅居养老服务,各个板块既独立运营又相互渗透,为长者提供多样化、全生命周期的养老服务。
光大汇晨养老是国内较早实现医养融合、养老金融创新的社会化实践型的养老品牌。“光大汇晨”用家的氛围、个性化的服务和专业有爱心的团队, 致力于让每位长者有尊严的享受健康及丰富多彩的生活,让“老人安心,子女放心”的生活理想成为现实,提高老年人及其家属的生活质量。
三:一人投保全家共享
权益投保人每次可指定权益使用对象范围中任一人使用。“诚邦养老计划”及“诚怡养老计划”权益使用对象范围为投保人及其配偶,投保人父母、投保人配偶父母。
“诚光关爱计划”还新增可选子女作为权益人,更显人性化。
可以说,鼎呱呱养老解决方案3.0,实现了更实在意义上的全家共享。
四:新增居家心脏监测优惠权益
鼎呱呱养老解决方案3.0的“诚光关爱计划”,权益人可根据自身心脏健康监测需求,向光大汇晨申请居家心脏监测服务,并享有价格优惠的权益。根据方案不同,权益人可享有的价格折扣不同。(计划A、B、C分别为95折、9折、85折)
服务特色是什么?
尽管“精致养老”是当代人的终极追求,但毋庸置疑的是,“健康养老”是“精致养老”的前提。没有健康,谈何精致。
鼎呱呱养老解决方案3.0主打“医护康养”(医疗、护理、康复、居家养老)的服务特色。鼎诚人寿借助该方案引领健康养老新趋势,秉承着“给家人减负、让自己心安”的核心理念,为客户及其家人提供集“医、护、康、养”多元化服务为一体的一站式养老解决方案。
令人放心的是,将有专业医生为老人的健康“保驾护航”。例如,为长者提供老年病咨询服务的将是拥有主治医生级别及以上资质的医生,而为长者提供护理咨询的将是经验丰富的资深养老护理从业者。
诚邦计划中的广州孝慈轩是医养结合的一个典型范例。孝慈轩探索“社区嵌入式医养综合体模式”,面向刚需长者,一站式提供“机构、社区、居家”三位一体服务。不仅有专业的服务团队为居家长者提供日间照料等多元化养老服务,让长者实现养老就在家门口的愿望,还有孝慈康复护理院等专业医疗机构为长者提供服务。在孝慈养老机构,可以实现“小病不出楼、慢病不出园、大病直通车”。
此外,鼎呱呱养老解决方案3.0还有高端社区代表——和悦家国际颐养社区、候鸟旅居代表——海口恭和苑。
总而言之,不管您是有照护刚需,还是对社区环境要求较高,亦或是渴望一边旅游,一边养老的“慢”生活,鼎呱呱养老解决方案3.0通通都能满足您。
选择鼎诚人寿相关产品,加入鼎呱呱养老解决方案3.0,从此“健康养老”、“体面养老”,“精致养老”不再是一种奢求。
备注:增值服务非保险合同保证利益,相关服务为第三方合作机构提供,具体服务详情应咨询提供服务的第三方合作机构,增值服务项目可能因政策;服务介绍所使用的相关数据、指标等均由第三方合作机构提供并对其准确性负责。




