障碍期权分为敲出障碍期权和敲入障碍期权。敲出障碍期权通常指当标的在存续期内从未触碰一个特定的障碍价时,在期末获得等价于香草期权的收益,否则获得固定收益的期权结构。敲入障碍期权通常指当标的在存续期内从未触碰一个特定的障碍价时,在期末获得固定收益,否则在期末获得等价于香草期权的收益的期权结构。
障碍组合指通过单一障碍期权组合形成的新的期权结构,其中每个组成部分均为障碍期权。
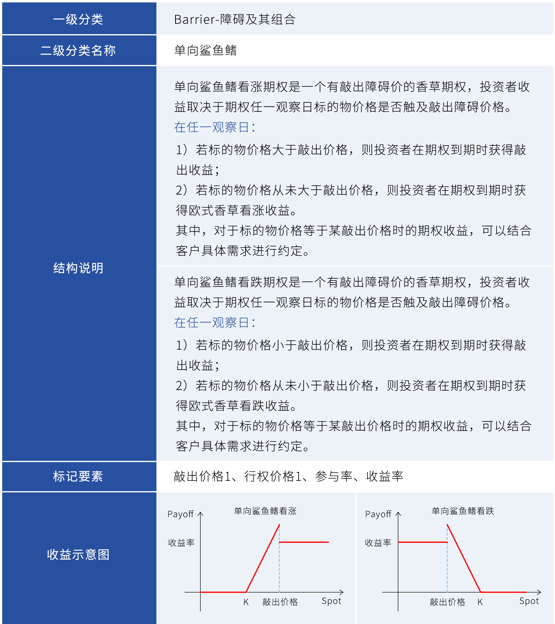
表1 单向鲨鱼鳍结构介绍

【免责声明】本文信息仅用于投资者教育之目的,不构成对投资者的任何投资建议,投资者不应当以该等信息取代其独立判断或仅根据该等信息作出决策。本文信息力求准确可靠,但对这些信息的准确性或完整性不作保证,亦不对因使用该等信息而引发或可能引发的损失承担任何责任。




