原创
同比最高增近17倍!78亿固态电池概念股发布前三季度业绩预告|盘后公告集锦
09-29 19:56 星期一
财联社

今日聚焦

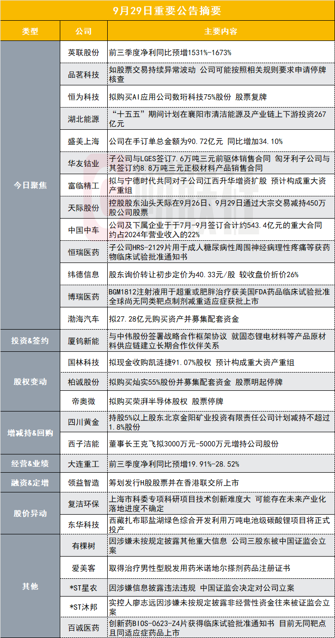
【英联股份:前三季度净利同比预增1531%-1673%】

英联股份(002846.SZ)发布2025年前三季度业绩预告,预计归属于上市公司股东的净利润为3450万元–3750万元,比上年同期增长1531.13%–1672.97%。报告期内,公司快消品金属包装易开盖板块收入和利润贡献显著,市场占有率提升推动营收增长;通过产品结构调整和精益化管理实现降本增效,综合毛利率上升;同时确认增值税加计抵减损益对利润产生正面影响。

【20CM三连板品茗科技:如股票交易持续异常波动 公司可能按照相关规则要求申请停牌核查】

品茗科技(688109.SH)发布股票交易风险提示公告称,如公司股票交易持续异常波动,可能出现以下情况:公司可能按照相关规则要求申请停牌核查,公司股票可能被上海证券交易所重点监控,异常交易相关投资者账户可能被暂停交易等。

【恒为科技:拟购买AI应用公司数珩科技75%股份 股票复牌】

恒为科技(603496.SH)公告称,公司股票将于2025年9月30日(星期二)开市起复牌。公司正在筹划以发行股份及支付现金的方式购买上海数珩信息科技股份有限公司75%股权,同时拟发行股份募集配套资金。标的公司主营业务为企业客户提供场景化AI应用产品及解决方案。本次交易完成后,上市公司产品和业务布局将向下游AI应用领域延伸。

【渤海汽车:拟27.28亿元购买资产并募集配套资金】

渤海汽车(600960.SH)公告称,公司拟以发行股份及支付现金的方式购买海纳川持有的北汽模塑51%股权、廊坊安道拓51%股权、智联科技100%股权和廊坊莱尼线束50%股权,同时拟向不超过35名特定对象发行股份募集配套资金。本次交易整体方案包括发行股份及支付现金购买资产、募集配套资金两部分。其中,发行股份及支付现金购买资产的股份发行价格为3.44元/股,标的公司估值为53.7亿元,交易作价为27.28亿元。募集配套资金总额不超过13.79亿元,用于支付本次交易现金对价、项目建设等。本议案尚需提交公司股东大会审议。标的公司产品为传统燃油车和新能源汽车的通用零部件,下游整车客户包括传统燃油乘用车和新能源乘用车领域知名整车厂商。

【湖北能源:“十五五”期间计划在襄阳市清洁能源及产业链上下游投资267亿元】

湖北能源(000883.SZ)公告称,公司与襄阳市人民政府(简称“襄阳市政府”)签署了《深化合作协议》。“十五五”期间,计划将在襄阳市清洁能源及产业链上下游投资267亿元,建设一批风光火储及综合能源项目。具体项目包括建设南漳张家坪抽水蓄能电站项目、建设宜城电厂二期项目、建设新能源百万千瓦基地项目、建设绿色零碳(低碳)园区和社区。

【四川黄金:持股5%以上股东北京金阳矿业投资有限责任公司计划减持不超过1.8%股份】

四川黄金(001337.SZ)公告称,公司收到持股5%以上股东北京金阳矿业投资有限责任公司出具的《股份减持计划告知函》,北京金阳计划在本公告披露之日起15个交易日后的3个月内,以集中竞价、大宗交易方式合计减持本公司股份不超过756万股,占本公司总股本比例1.80%。减持原因为自身资金需求,减持股份来源为首次公开发行股票前持有的股份。减持期间为公告披露之日起15个交易日后的3个月内,减持价格将根据减持时二级市场价格及减持方式确定。北京金阳不属于公司控股股东和实际控制人,本次减持计划的实施不会对公司治理结构及持续经营产生影响。

【有棵树:因涉嫌未按规定披露其他重大信息 公司三股东被中国证监会立案】

有棵树(300209.SZ)公告称,公司股东肖四清、王维及深圳市天行云供应链有限公司近日收到中国证监会下发的《立案告知书》,因涉嫌未按规定披露其他重大信息等违法违规,中国证监会决定对上述主体立案。公司将积极配合调查工作,并及时履行信息披露义务。

【盛美上海:公司在手订单总金额为90.72亿元 同比增加34.10%】

盛美上海(688082.SH)公告称,截至2025年9月29日,公司在手订单总金额为90.72亿元,与上年同期相比,在手订单总金额同比增加34.10%。这些订单包括已向客户交付但尚未确认收入的设备订单及将于未来交付的设备订单。

【华友钴业:子公司与LGES签订7.6万吨三元前驱体销售合同 匈牙利子公司与其签订约8.8万吨三元正极材料产品销售合同】

华友钴业公告,子公司衢州新能源与LGES签订《三元前驱体供应协议》,约定2026年至2030年期间向LGES及其指定采购商供应三元正极前驱体产品合计约7.6万吨。同时,子公司成都巴莫及匈牙利巴莫与LGES及其子公司LGES波兰工厂签订三元正极材料《基本采购合同》,约定2026年至2030年期间向LGES及LGES波兰工厂供应电池三元正极材料产品合计约8.8万吨。合同/协议对当期不产生重大影响,待正式供货后,预计将对公司2026年至2030年的经营业绩产生积极影响。

【爱美客:取得治疗男性型脱发用药米诺地尔搽剂药品注册证书】

爱美客(300896.SZ)公告称,公司全资子公司北京诺博特生物科技有限公司收到国家药品监督管理局核准签发的米诺地尔搽剂《药品注册证书》,规格分别为2%和5%。该产品为皮肤科用药类非处方药药品,2%规格用于治疗男性型脱发和斑秃;5%规格仅限男性使用,用于治疗男性型脱发和斑秃。

【*ST星农:因涉嫌信息披露违法违规 中国证监会决定对公司立案】

*ST星农(603789.SH)公告称,近日收到中国证券监督管理委员会下发的《立案告知书》,因公司涉嫌信息披露违法违规,中国证监会决定对公司立案。目前公司各项经营活动和业务均正常开展,在立案调查期间,公司将积极配合中国证监会的相关调查工作,并严格按照监管要求履行信息披露义务。

【国林科技:拟现金收购凯涟捷91.07%股权 预计构成重大资产重组】

国林科技(300786.SZ)公告称,公司正筹划以现金方式购买新疆凯涟捷石化有限公司91.07%的股权,预计构成重大资产重组。交易资金来源为自有资金并结合银行并购贷款等方式筹集。凯涟捷是一家专注于顺酐专业化生产的企业,顺酐是重要的基本有机化工原料,主要用于生产乙醛酸、不饱和聚酯树脂、富马酸、润滑油添加剂、农用化学品、涂料、耐热苯乙烯树脂等近百种下游有机中间体和专用化学品。公司乙醛酸产品以顺酐为主要原材料,若本次交易顺利完成,公司将取得目标公司的控制权,目标公司将成为公司的控股子公司;目标公司将与公司现有业务形成上下游产业链协同关系,优势互补,具备较强的协同效应,有助于公司开拓市场。

【富临精工:拟与宁德时代共同对子公司江西升华增资扩股 预计构成重大资产重组】

富临精工(300432.SZ)公告称,为进一步提升公司与宁德时代的战略合作关系,加快推进江西升华在优质磷酸铁锂产品研发与生产、国际化拓展、供应链升级及储能市场发展等方面进程,公司与宁德时代拟共同对公司子公司江西升华增资扩股,公司拟增资10亿元,认购江西升华新增注册资本8.13亿元,宁德时代拟增资25.63亿元,认购江西升华新增注册资本20.84亿元。本次交易完成后,宁德时代持有江西升华的股权比例为51%,公司持有江西升华的股权比例为47.4096%。本次交易预计构成重大资产重组。

【两连板天际股份:控股股东汕头天际在9月26日、9月29日通过大宗交易减持450万股公司股票】

天际股份(002759.SZ)发布股票交易异常波动的公告,公司正在推动硫化锂材料制备专利的产业化,该项目由7名研发人员组成,其中核心研发人员3名,目前已投入研发费用约500万元。该项目现已基本通过小型试验,后续公司还需先进行放大试验对候选工艺进行成本、工业难易程度分析,以确定种子工艺,再进入中试阶段对种子工艺进一步放大,全面验证生产过程的稳定性、设备的适配性,并完成客户送样。目前公司技术开发过程仍处于早期阶段,从专利到稳定、批量生产的商业化产品,需要经历漫长的工艺优化和验证过程。如果未来出现更优越、成本更低的固态电解质技术路线,可能会削弱硫化锂技术的竞争优势。此外,公司控股股东汕头天际在股票交易异常波动期间(2025年9月26日、2025年9月29日)通过大宗交易减持公司股票450万股,截至本公告披露日,本次减持计划尚未履行完毕。

【中国中车:公司及下属企业于于7月-9月签订合计约543.4亿元的重大合同 约占2024年营业收入的22%】

中国中车(601766.SH)公告称,公司及下属企业于近期(主要为2025年7月至2025年9月)签订了若干项重大合同,合计金额约543.4亿元。其中,下属动车企业与中国国家铁路集团有限公司签订了总计约378.2亿元的动车组销售合同;下属机车企业与相关方签订了总计约94.5亿元的机车销售及维保合同;下属企业与相关方签订了总计约34.8亿元的城轨车辆销售及维保合同;下属货车企业与相关方签订了总计约24.8亿元的货车销售合同和总计约11.1亿元的货车修理合同。上述合同总金额约占公司中国会计准则下2024年营业收入的22%。

【柏诚股份:拟购买灿实55%股份并募集配套资金 股票明起停牌】

柏诚股份(601133.SH)公告称,公司拟筹划以发行股份及支付现金的方式购买上海灿实工程设备有限公司55%股份,同时拟发行股份募集配套资金。本次交易预计不构成重大资产重组,也不构成关联交易。为保证公平信息披露,维护投资者利益,公司股票自2025年9月30日起停牌,预计停牌时间不超过5个交易日。

【帝奥微:拟购买荣湃半导体股权 股票停牌】

帝奥微(688381.SH)公告称,公司正在筹划以发行股份及支付现金的方式购买荣湃半导体(上海)有限公司股权,尚无法确定本次交易是否构成重大资产重组。公司股票已于2025年9月29日开市起停牌,并将于9月30日继续停牌,预计停牌(累计)时间不超过10个交易日。

【*ST沐邦:实控人廖志远因涉嫌未按规定披露非经营性资金往来被证监会立案】

*ST沐邦(603398.SH)公告称,公司实际控制人廖志远于2025年9月29日收到中国证监会《立案告知书》,因廖志远涉嫌未按规定披露非经营性资金往来,根据相关法律法规,中国证监会决定对廖志远立案。公司将积极配合中国证监会的相关工作,并严格履行信息披露义务。

【厦钨新能:与中伟股份签署战略合作框架协议 就固态锂电材料等产品原材料供应链建立长期合作伙伴关系】

厦钨新能(688778.SH)公告称,公司与中伟股份于2025年9月29日签署《战略合作框架协议》,双方在产品供销、矿产资源开发、产品研发、信息合作等层面建立战略合作伙伴关系,包括就消费电子、动力、低空及AI、机器人等领域锂电池用三元材料、钴酸锂、固态锂电材料、半固态锂电材料、富锂锰基等产品的原材料供应链建立长期合作伙伴关系。预计自协议签署之日至2028年9月30日,双方四氧化三钴产品的供需量约为4万吨/年,三元前驱体产品的供需量约为5万吨/年,碳酸锂/磷酸锂的供需量约为1.5万吨/年,回收料的供需量约为1万吨/年。本协议履行期限为自协议签字盖章之日起至2028年9月30日,对公司2025年的业绩影响较小。

【领益智造:筹划发行H股股票并在香港联交所上市】

领益智造(002600.SZ)公告称,公司正在筹划境外发行股份(H股)并在香港联合交易所有限公司上市事项,以推动国际化战略落地,加强海外业务布局,拓宽海内外并购和融资渠道,提高公司国际知名度和整体竞争力。相关细节尚未确定,本次H股发行上市不会导致公司控股股东和实际控制人发生变化。待具体方案确定后,本次H股发行上市工作尚需提交公司董事会和股东会审议,并经中国证券监督管理委员会备案和香港联交所等监管机构审核。本次H股发行上市能否通过审议、备案和审核程序并最终实施具有较大不确定性。

【百诚医药:创新药BIOS-0623-Z4片获得临床试验批准通知书 目前无同靶点且同适应症药品上市】

百诚医药(301096.SZ)公告称,公司自主研发的创新药BIOS-0623-Z4片获得国家药品监督管理局(NMPA)临床试验批准通知书。BIOS-0623-Z4片是由公司自主研发的一种非阿片类靶点机制应用于成人癌痛治疗的药物,目前无同靶点且同适应症药品上市。BIOS-0623-Z4片属于“境内外均未上市的创新药”,其注册分类为化学药品1类。

【恒瑞医药:子公司HRS-2129片用于成人糖尿病性周围神经病理性疼痛等获药物临床试验批准通知书】

恒瑞医药(600276.SH)公告称,公司子公司山东盛迪医药有限公司、上海恒瑞医药有限公司收到国家药监局核准签发关于HRS-2129片的《药物临床试验批准通知书》,同意开展成人糖尿病性周围神经病理性疼痛、成人骨关节炎疼痛适应症的临床试验。HRS-2129片拟用于治疗急慢性疼痛,目前国内尚无同靶点药物获批上市。截至目前,该项目累计研发投入约为1.12亿元。根据相关法律法规要求,药物在获得药物临床试验批准通知书后,尚需开展临床试验并经国家药监局审评、审批通过后方可生产上市。

【纬德信息:股东询价转让初步定价为40.33元/股 较收盘价折价26%】

纬德信息(688171.SH)公告称,根据2025年9月29日询价申购情况,初步确定的本次询价转让价格为40.33元/股。参与本次询价转让报价的机构投资者家数为17家,合计有效认购股份数量为502.8万股,对应转让底价的有效认购倍数为2.89倍。本次询价转让拟转让股份已获全额认购,初步确定受让方为7家机构投资者,拟受让股份总数为174.09万股。小财注:纬德信息今日收盘价54.43元/股,询价转让价较收盘价折价26%。

【博瑞医药:BGM1812注射液用于超重或肥胖治疗获美国FDA药品临床试验批准 全球尚无同类靶点制剂减重适应症获批上市】

博瑞医药(688166.SH)公告称,公司获美国FDA批准开展BGM1812注射液用于超重或肥胖治疗的I期临床。BGM1812注射液是公司优化设计的新型长效Amylin类似物,具有良好的分子活性和药学稳定性。Amylin(胰淀素)作为一种由37个氨基酸组成的饱腹感多肽激素,由胰腺β细胞与胰岛素协同释放入血。它通过激活大脑饱腹感通路抑制食欲,同时延缓胃排空、抑制胰高血糖素分泌,具有多重减重机制。BGM1812注射液减重适应症在中国已递交临床试验申请,目前正在审评中。截至本公告披露日,全球尚无同类靶点制剂减重适应症获批上市。

股权变动

【景业智能:拟1.08亿元收购合肥盛文51%股权】

景业智能(688290.SH)公告称,公司拟以1.08亿元现金收购杭州行之远控股有限公司持有的合肥市盛文信息技术有限公司51%股权。行之远为公司控股股东,本次交易构成关联交易。合肥盛文专注于要地工程信息化与智能化产品的研发、生产及销售,本次收购旨在加速公司在军工领域的战略布局与业务拓展。交易完成后,公司将持有合肥盛文51%的股权。

【浙数文化:拟以11.76亿元受让浙版传媒6%股份】

浙数文化(600633.SH)公告称,公司拟以非公开协议转让的方式受让浙江出版联合集团有限公司持有的浙江出版传媒股份有限公司1.33亿股股份,占浙版传媒总股本的6.00%,股份转让价格为8.82元/股,股份转让价款共计11.76亿元。本次交易不构成关联交易,不构成重大资产重组。

增减持&回购

【西子洁能:董事长王克飞拟3000万元-5000万元增持公司股份】

西子洁能(002534.SZ)公告称,公司董事长王克飞计划自2025年9月29日起6个月内,以集中竞价方式增持公司A股股份,增持金额合计不低于3000万元,且不高于5000万元。

【五洲医疗:股东拟合计减持1.86%公司股份】

五洲医疗(301234.SZ)公告称,大股东太湖宏辉计划减持公司股份1,068,705股,占公司总股本的1.5716%;监事周乐翔计划减持127,500股,占总股本的0.1875%;董事潘岚岚计划减持69,050股,占总股本的0.1015%。减持原因为个人资金规划,减持方式为集中竞价交易或大宗交易,减持期间为公告披露后三个月内。

【中电鑫龙:员工持股计划于9月1日至9月29日期间累计减持2278.23万股】

中电鑫龙(002298.SZ)公告称,员工持股计划于2025年9月1日至2025年9月29日期间,通过大宗交易和集中竞价的方式累计减持公司股票22,782,295股,占公司总股本的3.08%。其中大宗交易的受让方与公司持股5%以上股东不存在关联关系或者一致行动关系。截至本公告披露日,本员工持股计划所持公司股票已全部减持完毕。

【新相微:股东科宏芯拟减持不超过1%公司股份】

新相微(688593.SH)公告称,股东科宏芯计划通过集中竞价方式减持所持有的公司股票,减持数量不超过459.5294万股,即不超过公司总股本的1%。减持将于本公告披露之日起15个交易日后的三个月内进行。科宏芯目前持有公司2861.93万股,占总股本的6.23%。减持计划符合相关法律法规,不存在不得减持的情形。

经营&业绩

【大连重工:前三季度净利同比预增19.91%-28.52%】

大连重工(002204.SZ)公告称,大连重工发布2025年前三季度业绩预告,预计归属于上市公司股东的净利润为4.74亿元-5.08亿元,比上年同期增长19.91%-28.52%。报告期内,公司营业收入预计达109亿元,同比增长约7.6%,带动整体毛利上升,其中物料搬运设备毛利同比增长明显,推动公司盈利稳步提升。

合同&项目中标

【中国建筑:中建八局和中建三局分别获得重大项目】

中国建筑(601668.SH)公告称,公司近期获得重大项目,包括中建八局获得四川广汉三星堆文化旅游发展区项目O+EPC,项目金额35.1亿元;中建三局获得湖北武汉市轨道交通12号线(江北段)工程丹水池车辆段施工总承包,项目金额27.1亿元。项目总金额为62.2亿元,占2024年度经审计营业收入的0.3%。

股价异动

【20CM涨停复洁环保:上海市科委专项科研项目技术创新难度大 可能存在未来产业化落地进度不确定】

复洁环保(688335.SH)发布股票交易异常波动公告称,公司于9月23日披露了拟承担上海市科学技术委员会专项科研项目的自愿提示性公告。本次开展的专项科研项目最终能否顺利实施并验收、公司与联合参研单位最终能获得的专项经费金额尚存在不确定性。该专项经费属于与收益相关的政府补助,预计对公司的净利润将产生一定影响。具体的会计处理以及对公司损益的影响情况最终以审计机构年度审计确认后的结果为准。该专项科研项目属于战略前沿技术探索与研制,依据里程碑节点进行考核管理。该科研项目技术创新难度大,可能存在研发周期较长、研发进度不及预期、未来产业化落地进度不确定,以及政策与产业链波动等风险。敬请广大投资者理性投资,注意投资风险。

【11天7板万向钱潮:公司生产经营正常 无应披露而未披露的重大事项】

万向钱潮(000559.SZ)发布异动公告,经核实,公司未发现近期公共传媒报道了可能或已经对公司股票交易价格产生较大影响的未公开重大信息,公司目前生产经营正常,内外部经营环境未发生重大变化。公司控股股东万向集团公司和实际控制人在公司股票交易异常波动期间均不存在买卖公司股票的情形。

【3连板吉鑫科技:公司主营业务为风电零部件的研发、生产及销售 未发生重大变化】

吉鑫科技(601218.SH)发布风险提示公告,公司的主营业务为风电零部件的研发、生产及销售,主要为风电机组的球墨铸铁零部件,为风力发电行业提供铸件产品配套。公司主营业务未发生重大变化,目前生产经营活动正常,不存在影响公司股票交易异常波动的重大事项。

【两连板东华科技:西藏扎布耶盐湖绿色综合开发利用万吨电池级碳酸锂项目将正式投产】

东华科技(002140.SZ)发布股票交易异常波动公告,公司作为EPC总承包商承建的西藏扎布耶盐湖绿色综合开发利用万吨电池级碳酸锂项目,于2025年9月20日至24日顺利完成120小时的功能考核。完成功能考核是项目建设的正常进展,标志着该项目将正式投产。

其他

【众生药业:控股子公司获得一类创新药昂拉地韦颗粒III期临床试验伦理批件】

众生药业(002317.SZ)公告称,公司控股子公司众生睿创收到北京儿童医院伦理批件,同意昂拉地韦颗粒在2~11岁儿童单纯性甲型流感患者中开展III期临床试验。昂拉地韦颗粒是众生睿创开发的治疗甲型流感的一类创新药物,II期临床试验结果积极。此次获得伦理批件标志着III期临床试验将全面启动,但对公司短期财务状况和经营业绩不构成重大影响。由于临床试验周期长、投入大,且甲型流感具有不确定性,昂拉地韦颗粒的研发效果、审评审批环节以及未来市场竞争格局存在不确定性。

【信立泰:SAL0140药品临床试验申请获得受理】

信立泰(002294.SZ)公告称,近日,公司收到国家药品监督管理局核准签发的受理通知书,公司自主研发的创新小分子药物SAL0140片(项目代码:SAL0140)新适应症临床试验申请获得受理。SAL0140是公司具有自主知识产权的醛固酮合酶抑制剂,拟开发适应症包括未控制高血压(包括难治性高血压)、慢性肾脏病(CKD)、原发性醛固酮增多症等。目前,SAL0140(未控制高血压)即将开展II期临床。

【恒瑞医药:子公司收到4个药物临床试验批准通知书】

恒瑞医药(600276.SH)公告称,子公司苏州盛迪亚生物医药有限公司、上海恒瑞医药有限公司、上海盛迪医药有限公司收到国家药监局核准签发关于SHR-7787注射液、SHR-4849注射液、贝伐珠单抗注射液、阿得贝利单抗注射液的《药物临床试验批准通知书》,将于近期开展临床试验。其中,SHR-7787注射液为1类治疗用生物制品,目前国内尚无同类药物获批上市。SHR-4849注射液是公司自主研发的一款以DLL3为靶点的抗体药物偶联物,目前国内外尚无同类药物获批上市。贝伐珠单抗注射液为人源化抗VEGF单克隆抗体,阿得贝利单抗注射液为人源化抗PD-L1单克隆抗体。根据相关法律法规要求,药物在获得药物临床试验批准通知书后,尚需开展临床试验并经国家药监局审评、审批通过后方可生产上市。

财联社声明:文章内容仅供参考,不构成投资建议。投资者据此操作,风险自担。
热门评论
暂无评论