《科创板日报》(上海,研究员 何律衡)讯,今日(20日)上午,国家发改委召开例行在线新闻发布会,首次明确新型基础设施的范围。卫星互联网首次被纳入通信网络基础设施大类,同时作为“新基建”首次得到官方口径确认。
据国家发改委创新和高技术发展司司长伍浩介绍,目前来看,新型基础设施主要包括3个方面内容:信息基础设施、融合基础设施、创新基础设施。其中,信息基础设施主要是指基于新一代信息技术演化生成的基础设施,比如以5G、物联网、工业互联网、卫星互联网为代表的通信网络基础设施。
自此,因SpaceX“星链计划”而备受关注的卫星互联网,有望在官方的认可下获得实质性的增长动能,并在“新基建”浪潮下,步入快速落地期。
“星链计划”吹起产业风口 引政府、巨头纷纷入场
2015年,SpaceX创始人马斯克正式提出发射1.2万颗卫星覆盖全球的“星链计划”。这一计划的提出被普遍认为在全球范围内掀起了商业卫星和低轨建设热潮,各国纷纷将卫星互联网建设上升为国家战略,同时吸引众多科技巨头布局。
截至目前,已加入卫星互联网产业建设的巨头包括:新型产业全球巨头——埃隆·马斯克、微软-比尔盖茨、Amazon、Facebook、Google、高通;传统电信运营商巨头——日本软银、美国AT&T;战略制造业巨头:波音、空客、修斯系统等;其他巨头:维珍、可口可乐等,以及政府力量:NASA。
2019年5月,SpaceX发射了第一批60颗用于测试的“非完整版”星链卫星,并通过半年时间改进后,于同年年末进行了第二次发射,创造了多项记录,证明其卫星技术得到提升,能够满足未来商用条件。
以此为铺垫,今年起,“星链计划”进入密集发射期,计划年内进行24次发射,共计计划入轨1440颗卫星。该计划的稳步推进,使得卫星互联网再次站上投资风口。
国内稳步布局 再获官方认可或为产业注入新动能
天风证券认为,“星链计划”或倒逼我国卫星互联网产业发展。事实上,自2015年“星链计划”提出伊始,国内相关企业龙头的相继入场、重大工程的启动以及利好政策的提出,使得国内卫星互联网产业驶入发展快车道:
2015年,中国航天科技和中国航天科工两大集团纷纷抛出了自己的低轨通信项目“鸿雁星座”系统和“虹云工程”,两项目均在2018年年底分别发射了首颗验证卫星;
2017年,国家发改委组织实施了“互联网+”、人工智能创新发展、数字经济和北斗卫星导航芯片产业等试点重大工程,使得卫星导航进入更加广阔的公众视野;
2019年年末,国家发改委会发布《产业结构调整指导目录(2019年本)》,将卫星通信系统、地球站设备制造及建设、基于北斗导航卫星的安全监测系统等卫星互联网相关产业划入鼓励类产业。
近期,随着疫情席卷全球,产业龙头之一OneWeb进入破产清算,为包括卫星互联网在内的高新产业的发展带来了阴霾和不确定性。而此次卫星互联网被纳入“新基建”,除了有望提振国内产业信心,还有望为产业注入新的动力。
机构:产业有望吸引千亿资金 今年或成中国航天超级年
据天风证券分析,卫星互联网或为将全球人类全面带入高质量互联的核心手段,人类社会的生产力或出现量级的提升——即对应工业革命级别发展机遇。
该机构认为,目前卫星互联网投资依然处于认知建立阶段,因此市场依然存在较大预期差,随着全球建设计划的不断加速,以及我国建设计划的启动,或于年中时间完成市场充分预期建立过程。
我国或诞生1-2家世界级卫星互联网企业,对标SpaceX“星链计划”,或需8年入轨1.1万颗;2028年预计我国卫星互联网总收入或可达580.5亿美元(3993.84亿人民币)。
今年1月16日,由民营航天企业银河航天研制的通信能力达10Gbps低轨宽带通信卫星成功发射,标志国内卫星互联网迈出实质性一步。据航天科技集团预测,2020年我国航天发射有望超过40次,国盛证券认为,2020年有望成为中国航天超级年。
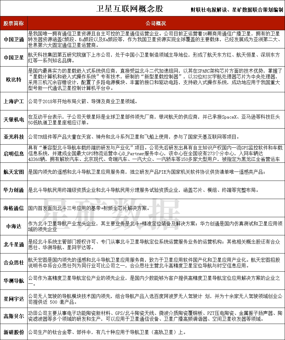
财联社电报解读联合星矿数据整理卫星互联网相关上市公司,详见下表:





