财联社1月13日互动平台精选
01-13 17:59 星期四
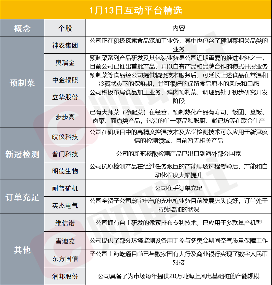
【财联社1月13日互动平台精选】今日指数震荡走低,三大指数均跌超1%,预制菜、酒店、数字货币、无人零售、煤炭等板块涨幅前列。奥瑞金表示,预制菜系列产品研发及其包装业务是公司近期重要的推进业务之一,目前公司已推出首批产品,并以自有产品和品牌合作的模式开展业务;立华股份表示,公司积极布局食品加工业务,鸡肉预制菜、调理品处于初步研究开发阶段;明德生物表示,公司抗原检测产品在经过任务艰巨的产能爬坡过程考验后,产能和自动化程度大幅提升;英杰电气表示,公司全资子公司蔚宇电气的充电桩业务目前发展势头良好,订单处于持续增加的状况;东方国信表示,子公司上海屹通目前已与数家国有大行及商业银行实现了数字人民币对接。
财联社声明:文章内容仅供参考,不构成投资建议。投资者据此操作,风险自担。
热门评论
暂无评论